CHINESE
ENGLISH
SERVICE
Home
About Us
News
Products
Cases
Production
Service
Contact Us
News
2020-08-15
Training Notice
2020-03-02
High speed rescue boat launching app…
2019-11-15
Remote survey Authorization Agreemen…
2018-05-26
2018,1st lifeboat/davit service trai…
2017-12-23
2017, 3rd LIFEBOAT&DAVIT SERVICE TRA…
About Us
Company Location
Company Profile
Development
Organization
Chairman
Culture
Honor
CSR
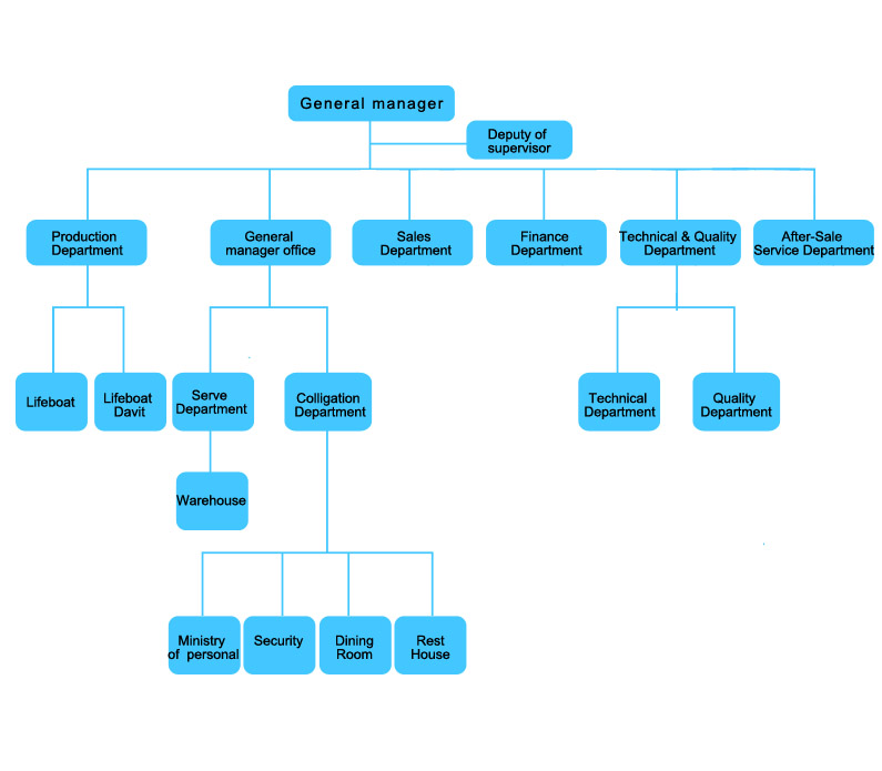
Organization
Current Location:
Home
>
About Us
J9在线平台
|
开云电子官方网站_开云(中国)
|
米兰网web站
|
乐动网站
|
乐鱼在线注册_乐鱼(中国)
|
星空电竞(XINGKONG ESPORTS)官方网站
|
世界杯官方端网站登录入口
|
星空手机网页版登录入口
|
J9平台
|